Home > Product Information > Invoicing Management System
Features and Benefit
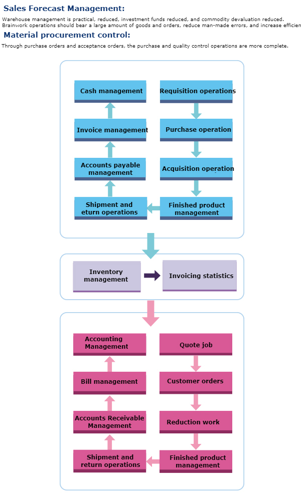
Invoicing refers to the process of business management Purchasing → Storage → Sales dynamic management,the computerized operation will handle a large amount of goods and orders, reduce man-made errors and improve efficiency.
System Structure:















